产教融合建设再添省级新成果
来源:产学合作处 文字:叶希 发布时间:2026-03-23
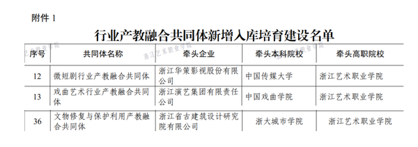
近日,浙江省教育厅公布了2025年度产教紧密融合新型平台名单。我校以牵头高职院校身份申报的微短剧、戏曲艺术、文物修复与保护利用三个行业产教融合共同体,成功入选浙江省行业产教融合共同体新增入库培育建设项目。
浙江省产教紧密融合新型平台是由各高校自主申报、省教育厅组织严格审核后择优立项组建。本次三个共同体项目同时入选,是学校深耕艺术职业教育领域、深化校企协同育人的重要突破,更是推动教育链、人才链与产业链、创新链深度融合的标志性成果。
学校行业产教融合共同体建设始终精准对标文化产业发展新趋势、新需求,积极携手行业头部企业与知名本科院校,共建多元协同育人体系。加上第一批入库的舞台美术行业产教融合共同体,至此,学校已有四个行业产教融合共同体获省级入库建设,与学校自主培育的数媒视听(音乐)行业产教融合共同体、新演艺产教融合共同体两大校级共同体形成“省级引领、校级支撑”的产教融合共同体发展体系,丰富了学校产教融合的层次与维度。
下一步,学校将以此为契机,在“十五五”发展规划的指引下,立足艺术职业教育特色,进一步整合行业、区域优质资源,深化各共同体的建设与发展,完善协同育人机制,破解艺术人才供给与产业创新需求的结构性矛盾,为浙江文化强省建设和区域经济社会高质量发展贡献更多浙艺力量。
