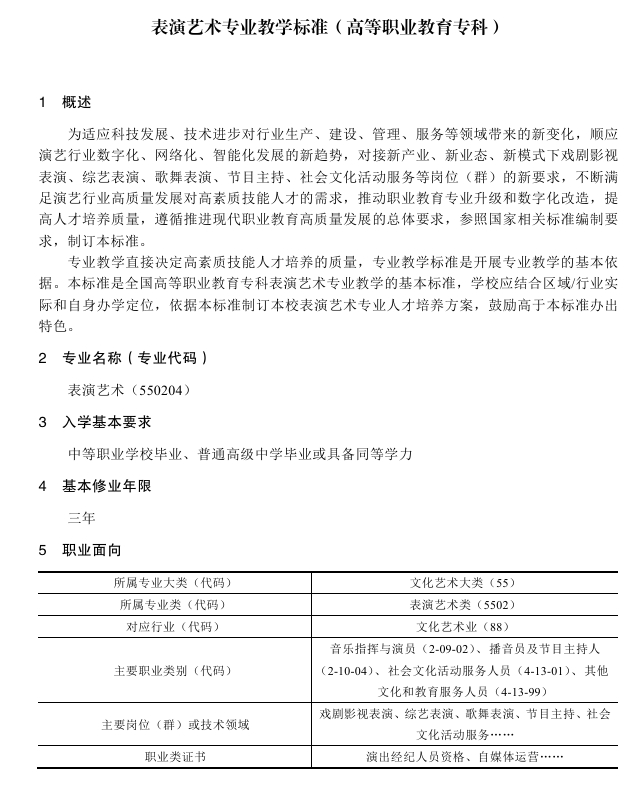
近日,教育部印发了758项新版职业教育专业教学标准。其中,由全国文化艺术行指委委托并指导,浙江艺术职业学院总领衔,北京、山西、四川、福建、武汉、深圳等中高职艺术院校牵头修(制)订的文化艺术大类表演艺术类、文化服务类13个中、高、本专业教学标准正式发布。我校作为组长单位牵头了高职专科“表演艺术”“戏剧影视表演”两个专业的标准修(制)订工作。

新标准修(制)订工作始于2021年。随着科技创新和产业变革不断深化,新技术、新职业、新业态不断涌现,2021年,教育部发布新版《职业教育专业目录》,一体化设计中职、高职专科、职业本科专业,共设置19个专业大类,97个专业类,1434个专业。新版《目录》新增、更名、合并、撤销专业总体幅度高达60%,很多专业的名称和内涵发生了变化。全国文化艺术行指委根据教育部职成司、文化和旅游部科教司的相关工作部署,成立文化艺术大类表演艺术类、文化服务类专业《标准》《简介》修(制)订工作组和各专业研制组,按统一要求推动标准的修(制)订工作。来自100余个文化艺术单位、60余家相关院校、30多家相关企业和20多家行业单位,共计270余名专家参与研制工作,历时近三年完成。
新版标准充分体现类型教育特征、中高本融通贯通理念、对接现代文化产业体系的供给侧结构改革、数字化升级改造和服务终身学习需求等特点,将对表演艺术类、文化服务类专业提升专业建设水平和服务发展水平起到重要的规范和引导作用。
我校作为文化艺术大类表演艺术类、文化服务类新版专业教学标准研制工作的总领研单位,下一步将按照职业教育与成人教育司、文化和旅游科技与教育司的工作要求,筹划开展标准发布后的宣传解读和推广工作,组织开展推进新标准贯彻落实的专题培训,提升文化艺术职业教育领域广大教师、教学管理人员、教研人员贯彻和应用新标准的能力。

